Our Low Elements are PE certified.

EMERGENCY ACTION PLAN

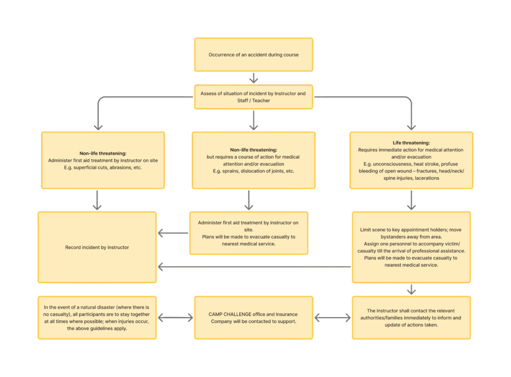
There are conditions and situations that are unforeseen, even after a thorough planning process that could result in misadventure. The following are guidelines to manage accidents on-site as well as follow up actions. There will be a safety vehicle on standby throughout this 3 days programme.

EMERGENCY ACTION PLAN

Nearest Hospital –

Changi General Hospital

2 Simei St 3, Singapore 529889

  • Main Line: 6555 8000

Directions – 

  • Get on TPE from Pasir Ris Heights and Elias Rd
  • Continue onTPE. Take Upper Changi Rd E to Simei St 3
  • Use the right 2 lanes to turn right onto Simei St 3

Nearest clinics from Pasir Ris Park